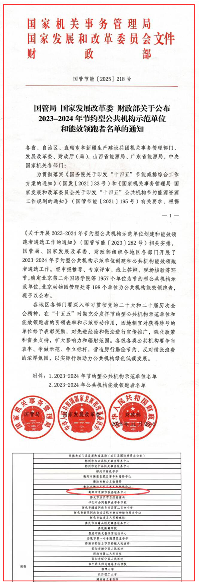
耒阳融媒12月2日讯(记者 赵娟)近日,国家机关事务管理局、国家发展和改革委员会、财政部公布2023-2024年节约型公共机构示范单位和能效领跑者名单,耒阳市政务服务中心凭借在节能减排领域的扎实举措和积极成效成功获评2023-2024年节约型公共机构示范单位。

近年来,耒阳市政务服务中心始终将节约理念与低碳发展融入政务服务全过程,全面取消纸质复印件,规范审批流程,减少申请材料,实现线上并联审批,推动政务服务平台部门审批系统深度融合。坚持“减材料、减时间、减程序、减跑动”目标,建立“前台综合受理、后台分类审批、统一窗口出件”的“三口”运行模式,办事材料平均可压缩25%。同时,加强对电子证照的共享调用,推行政务大厅办公设备“修旧利废”等,多措并举优化资源利用,在全中心营造了厉行勤俭节约、反对铺张浪费的浓厚氛围,以实际行动助力绿色低碳发展。
一审:赵娟
二审:陈剑民
三审:欧阳昭苏
责编:周紫红
来源:耒阳市融媒体中心
【耒水欢歌】导子镇畔山村:干群齐心忙采摘 青钱柳茶溢清香
【优化营商环境大家谈】贺志强:服务耒阳经济发展 做好自然资源要素保障
耒阳市组织开展2026年全国中小学生安全教育周防震减灾科普宣传活动
耒阳市人民医院接连收两封别样感谢信 市民点赞“医者仁心”
【耒水欢歌】灶市街街道:灶丰育秧工厂万亩早稻订单育苗任务圆满完成
森林防火进校园 安全“童”行护青山
清明祭扫保平安 交通劝导护出行 水东江街道筑牢节假日交通安全防线
仁义镇:少年暖心救助珍稀鸟类
下载APP
分享到